切换导航
首页
轮播新闻
公司概况
公司简介
发展历程
组织架构
新闻中心
政策法规
通知公告
视频新闻
公司新闻
公司业绩
工程造价
招标代理
项目管理
工程监理
工程咨询
业务范围
企业文化
企业文化
员工风采
公司党建
两学一做
二十大专题
资质证书
公司资质
公司荣誉
人力招聘
用人理念
招聘信息
联系我们
员工登录
ECMS管理系统
造价云
投资系统
搜索
公司业绩
工程造价
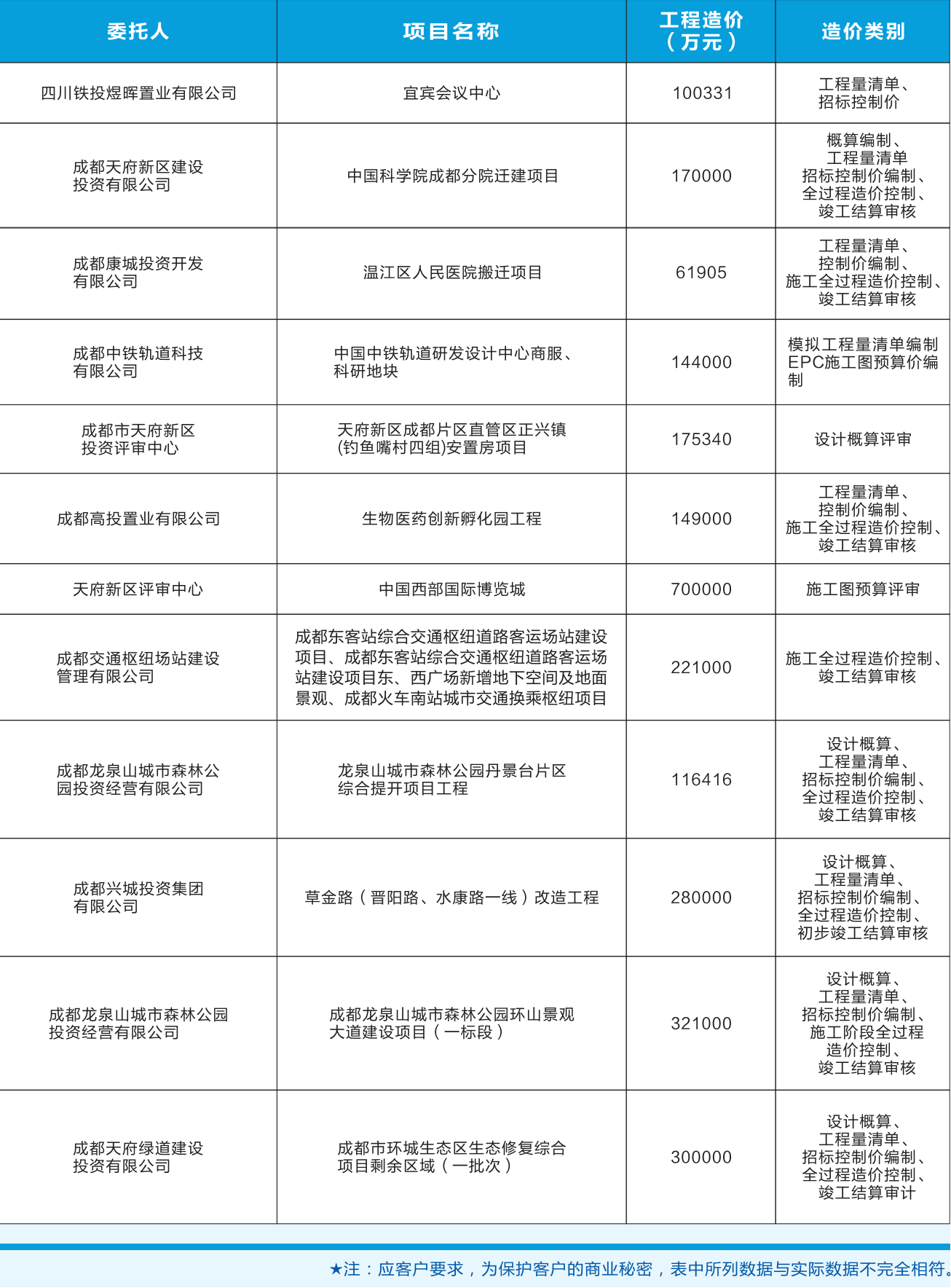
造价咨询业绩表
发布日期:2023-05-04
浏览次数:754